
Podroben opis izdelka
| Hitrost nalepke: | 20-200 kosov / min (odvisno od dolžine etikete in debeline steklenice) | Predmet debele etikete: | 20-200 mm |
|---|---|---|---|
| Višina predmeta: | 30-200 mm | Višina nalepke: | 15-110mm |
| Dolžina nalepke: | 25-300mm | Notranji premer etikete | 76 mm |
| Zunanji premer etikete | 300 mm | Napajanje: | 220V 50 / 60HZ 0,75KW Enofazno |
| Teža stroja: | 150 kg | Velikost stroja: | 1600 (D) * 550 (Š) * 1600 (V) mm |
| Ključna beseda: | Aplikator nalepk z ravno površino | Model 1: | HAP200 |
| Model 2: | HAP300 |
Avtomatski stroj za nanašanje nalepk z ravno površino, avtomatski stroj za etiketiranje zgornjih in stranskih etiket SUS304 iz nerjavečega jekla
Uporaba:
Avtomatski stroj za nanašanje nalepk z ravno površino, ekonomični avtomatski stroj za etiketiranje zgornjih in stranskih etiket SUS304 iz nerjavečega jekla je primeren za vse vrste ravnih predmetov, kot so hrana, kemikalije, farmacevtska industrija, kozmetika, pisarniški pripomočki, CD-plošče, karton, škatla in različni kotli za olje itd. avtomatski stroj za etiketiranje zgornjih in stranskih etiket je za etiketiranje z ravnim bokom. Varčni avtomatski stroj za etiketiranje vrha in strani je primeren za:

Lastnosti:
- Glavni del je izdelan iz nerjavečega jekla SUS304 in visoko kakovostne aluminijeve zlitine.
- Označevalno glavo poganja napredni koračni motor, uvožen z Japonske.
- Vse čarobno oko je napredni detektor fotografij, narejen na Japonskem.
- Krmilni sistem PLC je opremljen s človeškim vmesnikom, vključno s 60 skupinami pomnilniške enote.
- Položaj in višina označevanja sta nastavljiva.
- Višino transporta lahko prilagodite glede na višino proizvodne linije.
- Povezati se s tekočim trakom in proizvodno linijo
- Pregleden monitor nalepk za možnost.
Videz:

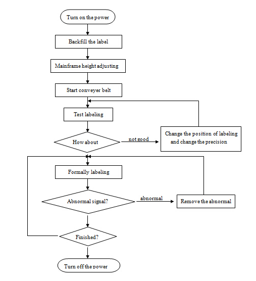
Grafikon delovnega toka:

Shema vezja:

Pakiranje in dostava:
1. Pristanišče:Šanghaj
2. Podrobnosti pakiranja:lesena embalaža za izvoz
3. Podrobnosti dostave:Običajno 12-15 dni po prejemu plačila
Pogosta vprašanja:
1) .Nalepka prikaže pokončno
Razlog: izhodna hitrost označevanja je previsoka ali pa je hitrost montažne linije nizka
Rešitve: upočasnite izhodno hitrost nalepke ali pospešite hitrost montažne linije (hitrost premikanja steklenice).
2) ffnalepka prikaže petelin
Razlog:
Board plošča pluga ni ravna;
Edge odlepljeni rob plošče ni vzporeden s pokrovom steklenice;
Je nalepka pritisnjena prelahko
Rešitve:
① zamenjajte plužno desko,
② prilagodite rob lupine, da je vzporeden s pokrovom steklenice,
③ Pravilno pritisnite na pas za nalepke.
Oznaka: aplikator za ravno etiketo, stroj za etiketiranje škatel









