
Podroben opis izdelka
SUS304 servo motor avtomatski stroj za označevanje okroglih steklenic PLC krmiljenje
Uporaba
Ta stroj za samodejno označevanje zavojev ni primeren za vse vrste ravnih predmetov, kot so hrana, kemikalije, farmacevtika, kozmetika, pisarniški pripomočki, CD-plošče, karton, škatla in različni grelniki za olje itd.

Lastnosti
| Delovanje | PLC krmilni sistem olajša upravljanje stroja za etiketiranje |
| Material | Glavni del stroja za etiketiranje je izdelan iz nerjavečega jekla SUS304 |
| Konfiguracija | Naši etiketirni stroji sprejemajo dobro znane japonske, nemške, ameriške, korejske ali tajvanske blagovne znamke |
| Prilagodljivost | Naročnik se lahko odloči za dodajanje tiskalnika in kodnega stroja; lahko izbere povezavo s podjetjem converyer ali ne. |
Tehnični parametri

| Ime | avtomatski stroj za etiketiranje ovojev |
| Hitrost označevanja | 60-300 kosov / min |
| Višina predmeta | 25-95 mm |
| Debelina predmeta | 12-25mm |
| Višina etikete | 20-90mm |
| Dolžina nalepke | 25-80mm |
| Notranji premer valja za nalepke | 76 mm |
| Zunanji premer etikete | 350 mm |
| Natančnost označevanja | ± 0,5 mm |
| Napajanje | 220V 50/60 HZ 2KW |
| Poraba plina tiskalnika | 5 kg / m2 (če dodamo kodirni stroj) |
| Velikost stroja za etiketiranje | 2500 (D) × 1250 (Š) × 1750 (V) mm |
| Teža etiketirnega stroja | 150 kg |
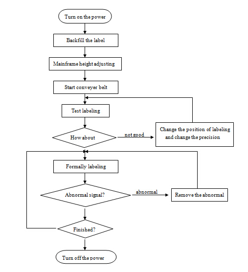
Diagram operativnega poteka

Shema vezja

Podrobnosti kažejo

Pakiranje in dostava

· Pristanišče: Šanghaj
· Podrobnosti pakiranja: lesena embalaža za izvoz
· Podrobnosti dostave: Običajno 12-15 dni po prejemu plačila
Zaupajte nam, VKPAK , Vaša dobra izbira! Hiter odziv na vašo zahtevo!
naše storitve
1. Ponujamo vam profesionalno raztopino za označevanje glede na vaše posebne zahteve glede označevanja.
2. Po oddaji naročila vam dobavi visokokakovostni etiketni stroj.
3. Poskusite, da bo rok dobave čim krajši, da bo ustrezal vašim potrebam.
4. Po prejemu našega stroja vam zagotovimo doživljenjsko brezplačno tehnično podporo.
Pogosta vprašanja
1. Kakšen stroj za etiketiranje imate?
Spoštovani kupec, imamo avtomatski in polavtomatski stroj za etiketiranje okroglih posod in ravnih površin. Nekateri modeli za eno nalepko, drugi pa za dve nalepki ali celo več. Stroj lahko oblikujemo glede na vaše posebne okoliščine označevanja.
Tako nam prosimo, da nam pošljete svoje zahteve glede označevanja, zagotovili vam bomo zadovoljivo rešitev za označevanje.
2. Couldwead kodirni stroj za tiskanje datuma in št. Serije?
Da, lahko izberete, da dodate kodirni stroj za tiskanje črk in številke, ki jo želite.
Je vroč žig in lahko natisne največ tri vrstice.
3. Katere podatke moramo posredovati, da preverimo ustrezen model?
Prosimo, pošljite nam sliko vaše posode in nalepke ter velikosti posode in nalepke.
Če je mogoče, nam povejte tudi, kakšno etiketo uporabljate. (Na primer, samolepilno, lahko lepilo, vroče lepilo itd., Ne glede na to, ali je nalepka v zvitku ali kosih.) Nato vam bomo dovolili, da preverite ustrezen model.
Oznaka: industrijski stroj za etiketiranje, stroj za etiketiranje steklenic









